据媒体报道,近期,有网友留言反映称,在卓跃儿童运动馆充的课还没上完炒股配资问配资,门店却大门紧锁,通知闭店。
门店集体关闭的背后,品牌运营方——郑州贝体体育公司已人去楼空。


多店突陷"闭店潮"
总部人去楼空
据大象新闻报道,7 月 24 日,郑州中原区罗庄遵铭博裔新城北门二楼,卓跃儿童运动馆中原万达店大门紧锁,十余名家长守在门口。

一位在 2019 年花费 4 万元购买"终身会员"的家长出示合同称:"签约时收款方是郑州贝体文化传播有限公司(2021 年 7 月更名为郑州贝体体育科技有限公司),后来悄悄变更了经营主体为郑州博腾健康信息咨询有限公司,直营店变成了加盟店也没有告诉我们。…… 上周还正常约课,这周就找不到人了。"
在洛阳市,卓跃儿童运动馆闭馆达到 6 家。25 日,洛阳市政和路丹尼斯百货内的卓跃运动馆门前,聚集着来自全市 6 家门店的家长。"华源凯旋广场店、王府井店等门店都关闭了。我们建了维权群,统计未退费金额已超 766 万元。"

丹尼斯政和路店楼层运营主管何熔刚表示,这家店的房租是欠缴状态。在卓跃儿童运动馆洛阳华源凯旋广场店,门口贴着《解除租赁合同告知书》:郑州贝体体育洛阳分公司因拖欠 26.3 万元租金被强制解约。据悉,洛阳宝龙广场店也是同样的情况,无闭店公告,只有紧锁的大门。

据大河报报道,目前,在互联网平台上搜索"卓跃儿童运动馆",有不少学生家长选择发视频维权。在郑州家长们的维权视频的评论区里,也有来自北京通州、河南洛阳、山西太原等地的家长表示当地的卓跃儿童运动馆也出现了类似情况。
7 月 25 日下午,记者赶到该公司位于郑州的注册地,办公室大门紧锁,透过玻璃可见内部办公设备仍在,但已经没有工作人员。隔壁公司员工透露:"前几天还有人上班,好多工作人员也是今天才发现公司成‘空壳’了。"


半月前曾称"一切正常"
员工:被欠 5 个月工资,1 年多的社保
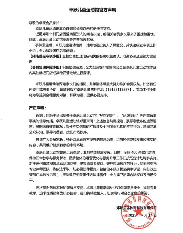
卓跃儿童运动馆的"爆雷"从 7 月初就有迹可循。12 日就有媒体就新郑龙湖锦艺城店的闭店风波进行报道。14 日,卓跃儿童运动馆在公众号上发布官方声明称,闭店是盟商投资人的决定,网传"跑路""倒闭"为恶意谣言,全国 400 余家门店均保持正常教学与服务。

据洛阳网报道,卓跃儿童运动馆一名老师说,公司拖欠了他 5 个月的工资,共计 2.7 万元,还有 1 年多的社保、医保没有缴纳。
另一名老师告诉记者,包括离职的在内,大概有 60 多名老师的工资被拖欠。他们曾就拖欠工资一事与公司领导交涉,对方却一直逃避,"把老师们都抛弃了"。
还有一名老师表示,他们自今年 7 月中旬就联系不到公司领导了。"面对家长的不满,公司领导不照面,却把我们这些老师推到风口浪尖,领导的态度令大家感到十分失望。"这名老师说。
7 月 28 日,洛龙区体育局、洛龙区开元路街道办事处等部门工作人员来到丹尼斯政和店,了解家长诉求。
洛龙区体育局相关负责人说,他们接到家长的投诉后,每天安排人员在辖区两个门店进行值守,对有关信息进行统计。经初步统计,洛龙区宝龙店、丹尼斯政和店共拖欠家长约 3.5 万节课。目前,他们已联合市场监管等部门成立工作专班,积极推进问题解决。
7 月 25 日,有媒体采访了郑州卓跃儿童运动馆 13 馆相关情况。学生家长表示,当时说是维修空调,结果第二天就解散了课程群;13 馆所属的郑州市中原区中原西路街道罗庄村民委员会的工作人员答复记者称,目前市区两级也正在积极协调处理相关问题。

律师解读:消费者可以
依法解除双方之间的合同
卓跃儿童运动馆官网介绍,卓跃儿童运动馆是郑州贝体体育科技有限公司旗下专业儿童科学运动场馆,专注于 2~12 岁儿童科学运动系统训练、场馆建设运营和连锁服务管理。
自 2012 年在郑州创办第一家场馆开始,不遗余力地面向全国招募儿童会员和推广品牌合作,历时 11 年自建 100 余家、辅导开设 300 余家卓跃儿童运动馆。
据大河报报道,记者查询后发现,郑州贝体体育科技有限公司公司法人李晓冬的股权财产已在今年 5 月被广州市番禺区人民法院由于非诉前财产保全进行冻结。此外,公司曾在 2023 年上榜" 2022 年生活服务业连锁企业 TOP100 ",位列第 94 名。
那学生家长在面临如此大规模的闭店行为,该如何维护自己的合法权益呢?记者采访了河南晟海律师事务所的岳弋豪律师。
岳律师告诉记者,首先消费者购买卓跃儿童运动馆的课程服务,与运动馆之间成立合同关系,消费者已履行付款义务,卓跃儿童运动馆应当按照约定履行教育培训义务。
其次,根据 2025 年 5 月 1 日起施行的《关于审理预付式消费民事纠纷案件适用法律若干问题的解释》第十三条,和《民法典》第五百六十三条,运动馆以闭馆的形式明确表明不履行主要债务,且其违约行为导致合同目的不能实现,消费者可以依法解除双方之间的合同。
同时根据《关于审理预付式消费民事纠纷案件适用法律若干问题的解释》第十五条,预付式消费合同解除、无效、被撤销或者确定不发生效力,消费者请求经营者返还剩余预付款并支付利息的,人民法院应予支持。
最后,如果经营者主观存在恶意,是以非法占有为目的的情形下,消费者应及时报警。公安机关应尽到侦查职责,在消费者报案时不能以"不介入经济纠纷"为由推脱或一概引导民事诉讼,而要逐案收集线索、依法调查取证,综合判断是否存在犯罪事实。
每日经济新闻综合大象新闻、大河报、洛阳网
鼎泽配资提示:文章来自网络,不代表本站观点。